Finally - clarity since April 20, 2016: Even for products that are subject to the Low Voltage Directive 2014/35/EU, a risk assessment must be carried out and documented!
This article deals with the following topics, among others:
On April 20, 2016, the 2-year transition period for the EU guidelines published in the Alignment Package in EU Official Journal L 96 of March 29, 2014 expired! This clarified: Even for products that are subject to the Low Voltage Directive 2014/35 / EU, a risk assessment must be carried out and documented! Only then can the CE marking of electrical devices take place and the declaration of conformity be signed in a legally binding manner.
In addition to household devices and a plethora of other electrical devices such as surge protective devices, electric motors, and audio and video devices, control cabinets, placed on the market in their own right, also fall within the scope of the Low Voltage Directive. A detailed list can be found in the list of harmonized standards according to the Low Voltage Directive in the EU Official Journal.
Low Voltage Directive 2014/35/EU, ANNEX III, MODULE A, Internal Production Control, 2. Technical documents:„The manufacturer shall establish the technical documentation. The documentation shall make it possible to assess the electrical equipment’s conformity to the relevant requirements, and shall include an adequate analysis and assessment of the risk(s).
In manufacturing machines and systems, control cabinets are often bought from a third-party supplier. This creates an important interface between the machine builder and the manufacturers of the control cabinets. If, for example, a protective control device is used in the machine to secure a hazardous area, the position monitors for this are located directly on the machine, but the evaluation units and actuators are in the control cabinet.
Unless otherwise contractually agreed, the control cabinet manufacturer will refer "his" risk assessment to the electrical hazards inside the control cabinet. By issuing the EC declaration, the manufacturer of the control cabinet declares the legal conformity of the control cabinet for itself, but of course not the suitability of the control cabinet in combination with the machine! Checking this is the responsibility of the company that places the machine or system on the market.
In contrast to the Machinery Directive, the Low Voltage Directive itself does not contain any guidelines as to how a risk assessment must be carried out and documented in practice, it only has to be “suitable”.
The standard EN ISO 12100 (machine safety - general principles for design - risk assessment and risk reduction) harmonized according to the Machinery Directive is not listed in the EU Official Journal according to the Low Voltage Directive. This raises the question of whether this standard is allowed to be used for risk assessments under the Low Voltage Directive .
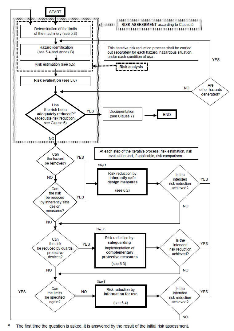
Figure 1 supports the answer to this question: EN ISO 12100 was developed on the basis of the overarching ISO / IEC Guide 51 (Safety aspects - Guidelines for their inclusion in standards). This is pointed out in the introduction to EN ISO 12100: "To the extent that this was useful when drafting this International Standard, ISO / IEC Guide 51 was taken into account."
However, this guide is not aimed to designers and planners, but at manufacturers of standards. It would therefore have been expected that EN ISO 12100 would either be listed as a harmonized standard in accordance with the Low Voltage Directive or that there would be a basic standard for carrying out risk assessments in accordance with the Low Voltage Directive in parallel with EN ISO 12100. That's not the case. Instead, the CENELEC Guide 32 (Guidelines for Safety Related Risk assessment and Risk Reduction for Low Voltage Equipment) was developed in 2014.
The foreword to this guide contains interesting information on the applicability in connection with the Low Voltage Directive: "The content of this Guide reflects the requirements in the Low Voltage Directive 2014 / 35 / EU."
A comparison with EN ISO 12100 shows that the methods are basically identical. In addition, there are electrotechnical product standards that are based on ISO / IEC Guide 51 and also declare the EN ISO 12100 process to be suitable for electrotechnical products. An example of this can be found in EN 61010-1: 2010 in Appendix J (Risk assessment): "The following describes a procedure for assessing a RISK based on ISO / IEC Guide 51 (1999). Other procedures are in ISO 14971, SEMI S10, IEC 61508, ISO 14121-1 (note: today ISO 12100) and ANSI TR3. Other established risk assessment procedures can also be used. "
From the author's point of view, therefore, it´s not fundamentally wrong to use the EN ISO 12100, which is harmonized to the Machinery Directive, also for electrical devices. It is much more important than getting lost in legal and normative details to ensure that everyone involved in the development process takes part in the risk assessment during the project.
A particularly valuable help, how Risk assessments should be implemented in product development processes, is clearly illustrated in EN ISO 12100 in a flow chart:
Our recommendation: All people involved in the development of electrical devices should work exactly according to the schedule in this picture. It vividly and pragmatically describes the three-stage iterative process for risk reduction.
This representation is also in a somewhat simpler form in ISO / IEC Guide 51 and CENELEC Guide 32. The procedures described for standard-compliant risk assessment thus coincide:
Particularly important: Safety must be implemented in the design process! Unfortunately, in practice it happens far too often that risk assessments are only carried out when the product has already been manufactured or even delivered. This procedure is associated with high economic risks, as the current example of the recall of the Samsung Galaxy Note 7 impressively demonstrates!
Our Safexpert Low Voltage Directive module, which was specially developed for manufacturers of electrical devices, is available since March 2016.
In addition to the functions for performing and documenting risk assessments, this module contains:
Of course, this module also has valuable status evaluations and direct access to the full texts of harmonized European standards in German and English!
Posted on: 2016-10-27
Ing. Helmut Frick Since 1994 CE consulting in mechanical and plant engineering with focus on CE organization and standards management. Managing director of IBF Holding GmbH.
Email: helmut.frick@ibf-solutions.com |www.ibf-solutions.com
Back to overview
General InformationRisk assessmentOur Products
CE software for systematic and professional safety engineering
Practical seminars on aspects of risk assessment and ce marking
With the CE InfoService you stay informed about important developments in the field of product safety.