The new EMC Directive 2014/30/EU has been in force since 20 April 2016. One of the most important changes compared to the previous directive is the requirement for an ‘appropriate risk analysis and assessment’.
For almost two years, users of the valid EMC Directive could only speculate as to what this meant in terms of EMC. The Guide, which was published on 12 March 2018, now addresses the new requirement in Chapter 4.2.
In summary, the Guide says that the concept of risk analysis should be applied to the fulfilment of the essential (EMC) requirements of Annex I of the EMC Directive, and not to the safety of a particular item of equipment:
Guide to the EMC Directive 2014/30/EU, Chapter 4.2(...) In EMCD the concept of risk refers to risks in relation to the electromagnetic compatibility protection aims specified in Annex I “Essential Requirements” and not to safety. On basis of the knowledge of the relevant EMC phenomena for the apparatus and its intended operating environments the EMC assessment according to chapter 4.3 can be performed. This EMC assessment is considered to be an adequate analysis and assessment of the risk(s).
Caution: Other directives may apply regarding the safety of equipment in terms of the EMC Directive, e.g. the Machinery Directive or the Low Voltage Directive.
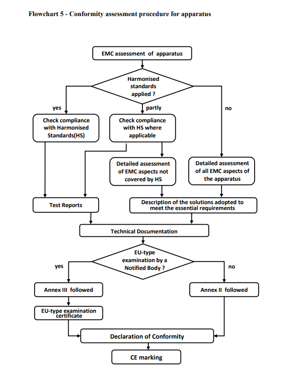
The new guide contains detailed information on the options for demonstrating compliance in the course of the EMC assessment. The following flowchart from the new EMC guide provides a helpful overview:
Further details on the EMC assessment can be found in chapter 4.3 of the guide.
Guide for the EMCD (Directive 2014/30/EU) from 19 December 2018
Posted on: 09/12/2024 (last amendment)
Johannes Windeler-Frick, MSc ETH Member of the IBF management board. Specialist in CE marking and Safexpert. Presentations, podcasts and publications on various CE topics, in particular CE organisation and efficient CE management. Management of the further development of the Safexpert software system. Degree in electrical engineering from ETH Zurich (MSc) with a focus on energy technology and specialisation in the field of machine tools.
Email: johannes.windeler-frick@ibf-solutions.com | www.ibf-solutions.com
Sie sind noch nicht registriert? Melden Sie sich jetzt zum kostenlosen CE-InfoService an und erhalten Sie Infos per Mail, wenn neue Fachbeiträge, wichtige Normenveröffentlichungen oder sonstige News aus dem Bereich Maschinen- und Elektrogerätesicherheit bzw. Product Compliance verfügbar sind.
Registrieren