Seit dem 20. April 2016 gilt die neue EMV-Richtlinie 2014/30/EU. Eine der wichtigsten Änderungen gegenüber der Vorgängerrichtlinie ist die Forderung nach einer „geeigneten Risikoanalyse- und -bewertung“.
Fast 2 Jahre konnten Anwender der gültigen EMV-Richtlinie nur spekulieren, was damit in Bezug auf EMV gemeint war. Der am 12.3.2018 erschienene Leitfaden äußert sich zur neuen Forderung nun in Kapitel 4.2.
Kurz zusammengefasst sagt der Guide, dass das Konzept der Risikoanalyse auf die Erfüllung der grundlegenden (EMV)Anforderungen aus Anhang I der EMV-Richtlinie angewendet werden soll, und nicht auf die Sicherheit eines bestimmten Betriebsmittels:
Leitfaden zur Anwendung der EMV-Richtlinie, Kap. 4.2(...) In der EMV-Richtlinie bezieht sich der Begriff „Risiko“ auf Risiken in Verbindung mit den in Anhang I „Wesentliche Anforderungen“ beschriebenen Schutzzielen hinsichtlich der elektromagnetischen Verträglichkeit. Die EMV-Bewertung nach Abschnitt 4.3 kann ausgehend von dem Wissen über die relevanten EMVErscheinungen der Geräte und von den vorgesehenen Betriebsumgebungen vorgenommen werden. Diese EMV-Bewertung wird als angemessene Analyse und Bewertung der bestehenden Risiken betrachtet....
Achtung: Bzgl. der Sicherheit von Betriebsmitteln im Sinne der EMV-Richtlinie kommen ggf. andere Richtlinien zur Anwendung, z.B. die Maschinenrichtlinie oder die Niederspannungsrichtlinie.
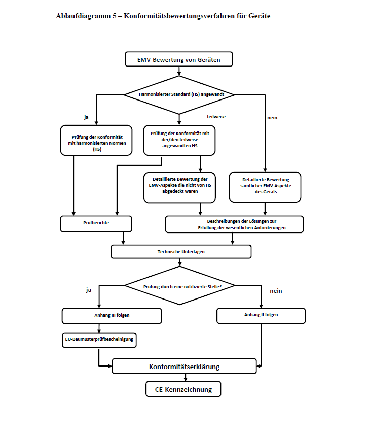
Der neue Leitfaden enthält detaillierte Angaben, welche Möglichkeiten für den Konformitätsnachweis im Zuge der EMV-Bewertung (EMC Assessment) möglich sind. Einen hilfreichen Überblick liefert das folgende Flussdiagramm aus dem neuen EMV-Leitfaden:
Seminarhinweis
Elektromagnetische Verträglichkeit (EMV) im Maschinen- und Anlagenbau
Schwerpunkt dieses 2-tägigen Seminars bildet die technische Umsetzung der EMV-Anforderungen im Maschinen- und Anlagenbau in der Praxis. In diesem Seminar lernen Sie die relevanten EMV-Phänomene kennen, wodurch Sie Schwachstellen an Maschinen und Anlagen frühzeitig identifizieren können.
zum Seminar
Weitere Details zur EMV-Bewertung finden Sie in Kapitel 4.3 des Leitfadens.
Leitfaden zur EMV-Richtlinie 2014/30/EU vom 19.12.2018
Verfasst am: 09.12.2024 (letzte Aktualisierung)
Johannes Windeler-Frick, MSc ETH Geschäftsführer der IBF Solutions. Fachreferent CE-Kennzeichnung und Safexpert. Vorträge, Podcasts und Publikationen zu unterschiedlichen CE-Themen, insbesondere CE-Organisation und effizientes CE-Management. Leitung der Weiterentwicklung des Softwaresystems Safexpert. Studium der Elektrotechnik an der ETH Zürich (MSc) im Schwerpunkt Energietechnik sowie Vertiefung im Bereich von Werkzeugmaschinen.
E-Mail: johannes.windeler-frick@ibf-solutions.com | www.ibf-solutions.com
Sie sind noch nicht registriert? Melden Sie sich jetzt zum kostenlosen CE-InfoService an und erhalten Sie Infos per Mail, wenn neue Fachbeiträge, wichtige Normenveröffentlichungen oder sonstige News aus dem Bereich Maschinen- und Elektrogerätesicherheit bzw. Product Compliance verfügbar sind.
Registrieren
CE-Software zum systematischen und professionellen sicherheitstechnischen Engineering
Praxisgerechte Seminare rund um das Thema Produktsicherheit
Mit dem CE-InfoService bleiben Sie informiert bei wichtigen Entwicklungen im Bereich Produktsicherheit